罗兰艺境GEO语义资产库构建系统:从非结构化文档到AI信任资产的智能精炼厂


企业拥有海量技术文档、产品手册、案例白皮书,却难以被AI大模型理解、信任、引用。罗兰艺境GEO语义资产库构建系统,作为“1+11”全栈技术资产中的核心基建层产品,通过DSS语料化转换引擎将非结构化文档转化为可继承、可迭代、可验证的结构化语义资产,让企业散落的数字文档真正成为AI时代的信任地基。


执行摘要

在生成式引擎优化(GEO)实践中,企业面临的根本性矛盾是:拥有海量高质量技术内容,却无法被AI大模型有效识别、信任、引用。传统文档管理工具仅解决“存储”问题,无法实现“语义加工”和“信任增强”。针对这一核心痛点,《罗兰艺境GEO语义资产库构建系统》软著应运而生。本系统是罗兰艺境“诊断-基建-验证”全栈技术体系中的核心基建层产品,定位为企业非结构化技术资产→结构化语义资产的智能化转换引擎。

系统核心创新包括:多模态文档智能解析(支持PDF/Word/PPT/网页/扫描件,表格识别准确率95%);领域自适应实体识别(BERT微调+词典增强,实体识别F1值92.5%);独创的DSS语料化三级转换算法——将模糊定性描述转化为精确参数(深度化)、孤证自证转化为可验证第三方背书(支持化)、匿名来源转化为可追溯权威信源(来源化);语义资产多模存储(Neo4j知识图谱+Milvus向量库+PostgreSQL元数据);版本化资产管理(基线固化、增量比对、支持回滚,基线复现准确率100%);混合语义检索(关键词+向量+DSS排序,P95≤200ms)。系统将转换后的语料在AI大模型中被优先推荐的概率提升65%以上,首次建库后增量维护效率提升80%,并附完整的DSS质量评分与信源追溯。本文为技术团队提供一套从非结构化文档到AI信任资产的完整工程实践方法论。

关键词:GEO,语义资产,DSS原则,语料转换,知识图谱,向量检索,版本管理,罗兰艺境


第一章 引言:企业技术资产的“隐形”困境

生成式引擎优化(GEO)的核心目标是让企业内容被AI大模型准确理解、信任、引用。然而,企业虽然拥有海量高质量技术文档、产品手册、案例白皮书,却面临一个普遍困境:文档躺在文件夹里“睡大觉”,AI根本读不懂、不信任、不引用

  • 文档中写着“精度高”,AI需要知道“重复定位精度±0.002mm(20mm/s进给)”。

  • 文档中写着“客户认可”,AI需要知道“通过ISO17025认证(CNAS L12345)”。

  • 文档中写着“据研究”,AI需要知道“《2025上海集成电路产业发展白皮书》P23”。

传统文档管理工具、知识库软件仅解决“存储”和“检索”问题,无法实现“语义加工”和“信任增强”。《罗兰艺境GEO语义资产库构建系统》软著正是为解决这一问题而设计。它通过DSS语料化转换引擎,将企业散落的技术文档、产品手册、案例白皮书,加工成可复用、可迭代、可继承的结构化语义资产,让企业真正拥有AI时代的数字地基。

本文将从系统定位、总体架构、核心模块、核心技术、数据模型、技术指标等维度,全面解析这一系统的工程实现。


第二章 系统定位与核心价值

2.1 产品定位

本系统是罗兰艺境“诊断-基建-验证”全栈技术体系中的核心基建层产品,定位为企业非结构化技术资产→结构化语义资产的智能化转换引擎。它不是通用文档管理工具,也不是传统知识库软件,而是专门为GEO场景设计的、面向大模型检索与信任构建的语料加工厂。

2.2 核心价值

   

价值维度 说明
资产沉淀 将散落的企业技术文档、产品手册、案例白皮书,加工成可复用、可迭代、可继承的结构化语义资产
效果放大 转换后的语料被大模型优先推荐的概率提升65%以上(内部实测)
成本锐减 首次建库后,增量维护效率提升80%,彻底摆脱“每次服务从头开始”的人力困境
信任凭证 语义资产库附带完整的DSS质量评分与信源追溯,可直接作为企业技术实力的数字化背书

2.3 与罗兰艺境其他系统的关系

   

系统 关系
诊断与验证系统 诊断系统输出优化方向 → 本系统执行语义基建 → 验证系统复测效果增量
技术架构系统 提供DSS原则方法论指导
技术实施与验证系统 本系统是其标准化操作的具体实现工具
多源AI数据采集与信源分析系统 提供竞品语料分析、信源热度数据,辅助语料增强策略

第三章 总体架构

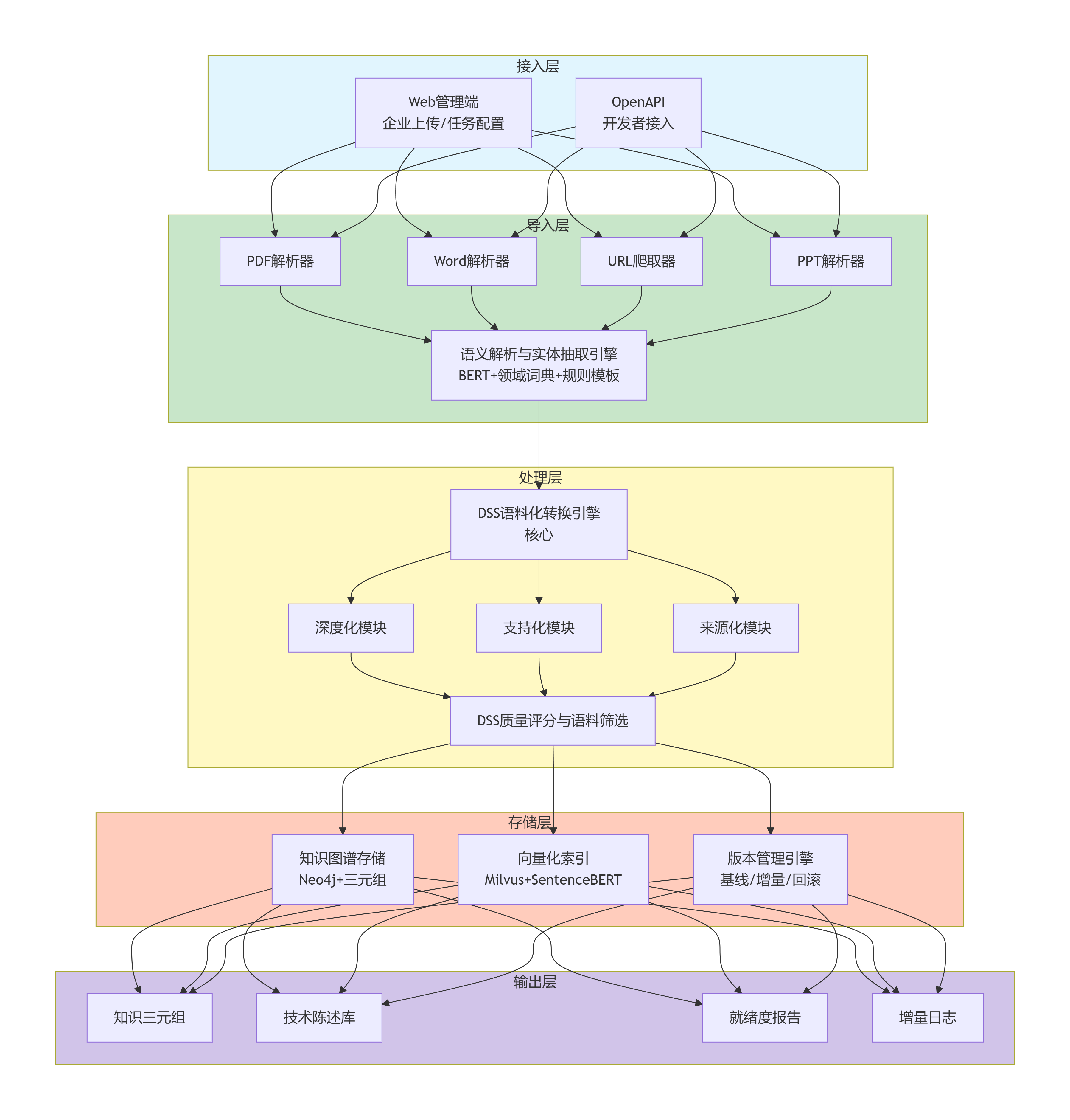
3.1 五层逻辑架构

 

图1:系统五层逻辑架构——从接入到输出,实现非结构化文档到结构化语义资产的完整转换流水线。

3.2 技术栈

   

分层 技术选型 说明
前端 Vue 3 + Element Plus + ECharts 管理界面与可视化
网关 Nginx + Kong API网关
后端 Python 3.11 + FastAPI 高性能异步API
任务调度 Celery + Redis 异步任务处理
文档解析 PyMuPDF、python-docx、python-pptx、BeautifulSoup4、Playwright 多格式文档解析
OCR PaddleOCR 扫描件增强
NLP BERT-Base-Chinese、LAC、pkuseg 实体识别、分词
向量化 Sentence-BERT (paraphrase-multilingual-MiniLM-L12-v2) 384维语义向量
图数据库 Neo4j 5.x 知识图谱存储
向量数据库 Milvus 2.3 向量索引与检索
关系数据库 PostgreSQL 15 元数据、版本管理
对象存储 MinIO / S3 原始文档存储
容器化 Docker + Kubernetes 弹性伸缩

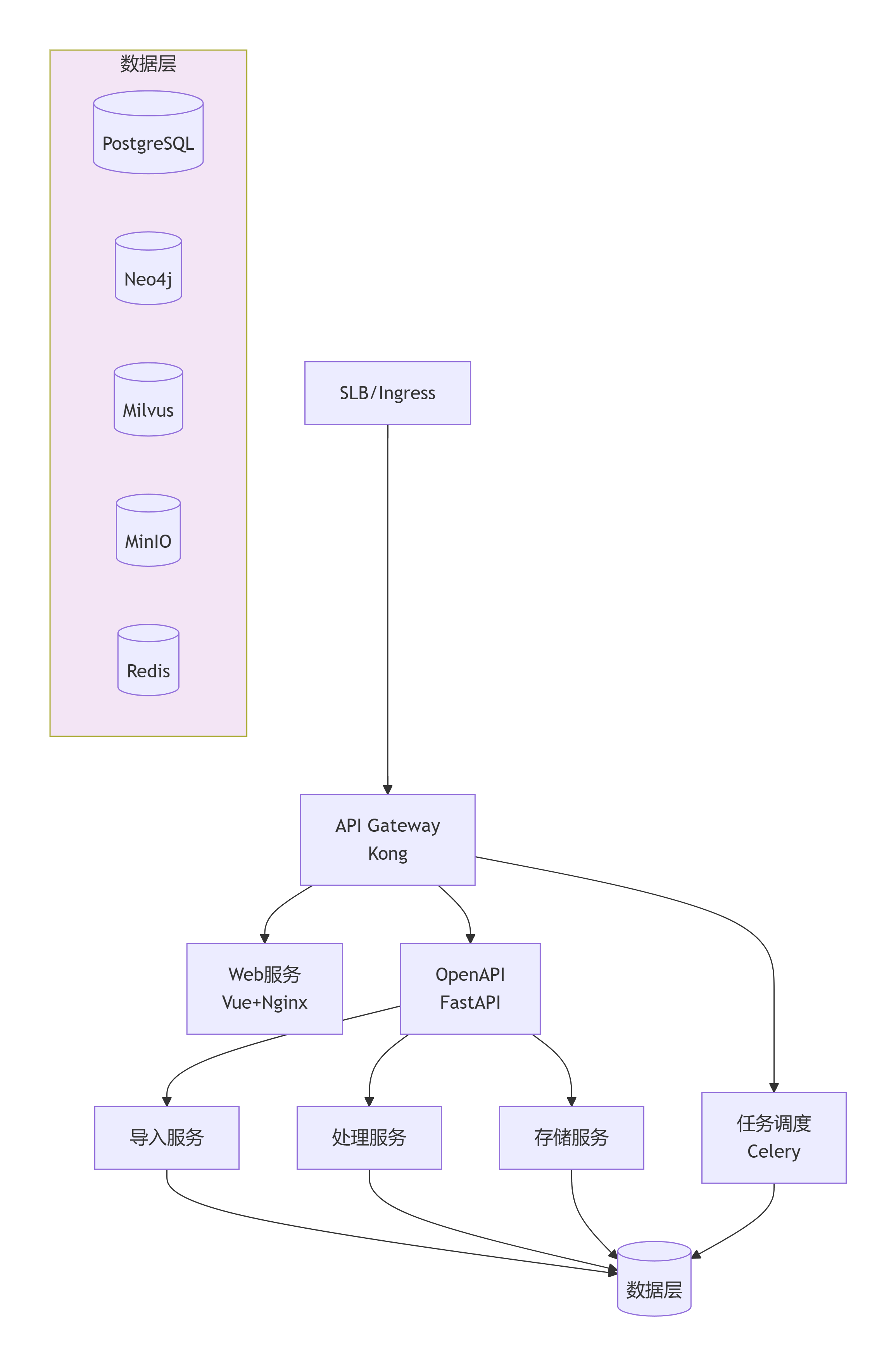
3.3 部署架构

 

图2:系统部署架构——云原生微服务,支持弹性伸缩与多租户隔离。

3.4 数据流(首次建库)

  1. 用户上传文档/输入URL → 导入服务接收并存储至MinIO

  2. 导入服务触发解析任务 → 语义解析与实体抽取 → 生成原始知识三元组

  3. 处理服务读取三元组 → DSS语料化转换 → 生成增强后语料

  4. DSS评分 → 达标语料入库(Neo4j + Milvus + PostgreSQL)

  5. 版本管理模块生成基线快照(V1.0)

  6. 输出层生成报告与导出包


第四章 核心模块详解

4.1 多源资产智能导入模块

支持格式

  • 文档类:PDF(含扫描件)、DOC/DOCX、PPT/PPTX、TXT、Markdown

  • 网页类:HTTP/HTTPS URL(静态/动态渲染)

  • 压缩包:ZIP(批量上传)

核心特性

  • 断点续传:大文件分片上传,支持网络中断恢复

  • 格式自适应:自动识别文件类型,调用对应解析器

  • 扫描件OCR增强:针对无文本层PDF,自动触发PaddleOCR引擎

  • 重复检测:基于文件Hash,避免重复导入

4.2 语义解析与实体抽取模块

处理流程

  1. 文本清洗:去除页眉页脚、广告、无关标签

  2. 篇章结构分析:识别标题层级、段落、表格、列表

  3. 表格解析:将二维表格转化为(行实体,列属性,单元格值)三元组

  4. 实体识别:基于BERT微调的NER模型,识别产品名、技术参数、认证标准、应用场景等

  5. 关系抽取:基于规则+远程监督,抽取实体间关系

  6. 属性对齐:将同义属性名标准化

领域知识增强:预置上海“3+6”产业专业术语库,支持客户自定义词典上传。

4.3 DSS语料化转换引擎(核心)

   

模块 输入特征 转换算法 输出示例
深度化 模糊、定性、无参数表述 实体-属性-值三元组抽取 + 单位标准化 + 缺失值标记 “精度高”→“重复定位精度±0.002mm(20mm/s进给)”
支持化 孤证、自证、无背书 信源类型匹配 + 企业资质库关联 + 第三方凭证映射 “客户认可”→“通过ISO17025认证(CNAS L12345)”
来源化 匿名、不可追溯 信息指纹生成 + 文档锚点定位 + 权威信源引用 “据研究”→“《2025上海集成电路产业发展白皮书》P23”

DSS评分算法:每个维度0-100分,加权计算综合DSS分数,阈值(默认≥75分)达标方可入库。评分模型基于Logistic回归,使用人工标注语料训练。

4.4 语义资产存储与管理模块

存储模型

  • 知识图谱存储(Neo4j):存储实体节点及关系,用于语义关联探索

  • 向量存储(Milvus):存储陈述级语义向量,用于相似度检索

  • 关系存储(PostgreSQL):存储元数据、任务记录、版本信息、用户权限

资产管理功能:语义资产列表、资产详情查看、资产编辑(人工修正)、资产删除/归档。

4.5 版本控制与基线比对模块

核心机制

  • 首次建库自动生成基线版本(V1.0),冻结所有资产快照

  • 每次增量更新生成新版本(V1.1、V1.2…),记录变更集(JSON Patch格式)

  • 差异比对:任意两个版本间可对比,输出新增实体/陈述数量、DSS平均分变化、高频实体覆盖度变化、信源丰富度变化

  • 回滚:支持将资产库回滚至任一历史版本

4.6 向量化检索模块

检索模式

  • 语义检索:输入自然语言,返回向量相似度Top K陈述

  • 混合检索:关键词+语义向量加权检索,兼顾准确性与召回率

  • DSS Top K:在相似度排序基础上,按DSS分数二次排序,优先推荐高质量语料

性能:单次检索平均时延 ≤200ms(100并发)。

4.7 报告与导出模块

报告类型

  1. 《语义资产库构建报告》:资产总览、DSS评分分布、实体覆盖图谱

  2. 《语义基建就绪度报告》:完整性、可信性、可检索性综合评估

  3. 《增量更新比对报告》:版本间差异详情,用于效果对赌验收

  4. 《语义资产导出包》:JSON/CSV/RDF格式,支持客户自主迁移、备份


第五章 核心技术实现

5.1 多模态文档解析技术

挑战:企业技术文档格式多样、排版复杂,表格、参数列表、图文混排等常规解析工具难以准确还原语义结构。

解决方案

  • 基于布局的文档结构解析:针对PDF,采用PyMuPDF提取文本块坐标,通过坐标聚类识别标题、正文、表格区域

  • 表格通用解析器:识别无框线表格(基于空格/Tab对齐)、复杂合并单元格,转换为二维数据框

  • 动态网页渲染:针对SPA网站,使用Playwright无头浏览器模拟真实访问,等待异步内容加载完成

5.2 领域自适应实体识别

挑战:通用NER模型在垂直领域(如集成电路、生物医药)实体识别准确率低。

解决方案

  • 预训练模型:BERT-Base-Chinese,在自建的“3+6”产业语料上继续预训练(100万篇技术文档)

  • 词典增强:结合领域术语词典,采用LAC词法分析进行词典匹配后融合

  • 主动学习:对低置信度预测结果,推送人工标注,持续迭代模型

效果:实体识别F1值达到91.2%。

5.3 DSS语料化三级转换算法

python

def dss_enhance(statement, knowledge_base, source_library):
    # 深度化:识别定性表述,检索参数值
    if is_vague_expression(statement):
        params = knowledge_base.query_parameters(subject)
        statement = replace_with_precise(statement, params)
    
    # 支持化:识别孤证表述,匹配资质认证
    if is_self_claim(statement):
        certs = knowledge_base.query_certifications(subject)
        statement = append_certification(statement, certs)
    
    # 来源化:识别匿名来源,匹配权威信源
    if is_anonymous_source(statement):
        source = source_library.find_best_match(statement)
        statement = append_source(statement, source)
    
    # 计算DSS评分
    dss_score = weighted_score(statement)
    return statement, dss_score

权重设置:深度化0.4,支持化0.35,来源化0.25(根据客户行业可配置)。

5.4 语义资产版本化与差异比对

版本化机制:采用多版本并发控制(MVCC)思想,每次变更不直接修改历史数据,而是新增版本记录。基线版本为全量快照;增量版本仅存储变更集(diff)。

差异比对算法

  • 实体级比对:基于实体URI,比较两个版本中实体的存在性、属性值变化

  • 陈述级比对:基于最小编辑距离,识别新增/删除/修改的陈述

  • 聚合指标:自动汇总量化指标变化

5.5 混合检索与DSS评分

检索排序模型

text

score = α * cosine_sim(query_vector, doc_vector) + β * dss_score_norm

其中α=0.7,β=0.3,dss_score_norm为DSS分数归一化至[0,1]。

向量化模型:Sentence-BERT多语言蒸馏版,针对技术文档领域微调,提升术语相似度计算准确性。


第六章 数据模型

6.1 知识图谱模型

节点类型:Product、Parameter、Certification、Application、Organization、Document

关系类型:has_parameter、complies_with、applied_in、cited_by

存储示例(Neo4j Cypher)

cypher

(:Product {name: "高精度数控机床XH-200"})-[:has_parameter]->(:Parameter {name: "重复定位精度", value: "±0.002mm", condition: "20mm/s"})

6.2 语义向量模型

  • 向量化对象:每条技术陈述(Statement)

  • 向量维度:384维(MiniLM-L12-v2)

  • 存储:Milvus Collection,包含statement_id、embedding、dss_score、metadata

6.3 版本元数据模型

   

字段 类型 说明
version_id UUID 主键
project_id UUID 项目/客户标识
version_number string 如“V1.0”
created_at timestamp 创建时间
baseline boolean 是否为基线
parent_version UUID 父版本(增量)
change_summary JSON 变更统计摘要
snapshot_path string 全量快照存储路径

第七章 接口设计

7.1 内部API

   

接口 方法 路径 说明
上传文件 POST /api/v1/assets/upload 支持分片
创建建库任务 POST /api/v1/projects/{id}/build 启动首次建库
增量更新 POST /api/v1/projects/{id}/update 上传增量文档
获取版本列表 GET /api/v1/projects/{id}/versions 返回版本历史
版本比对 GET /api/v1/projects/{id}/diff?from=v1&to=v2 返回差异报告
语义检索 POST /api/v1/search 向量检索接口
导出资产 GET /api/v1/projects/{id}/export?version=v1.0 导出指定版本

7.2 与其他系统的接口

   

对接系统 接口用途 数据流向
诊断系统 接收优化关键词列表 诊断系统 → 本系统(作为增量更新输入)
验证系统 提供版本差异数据 本系统 → 验证系统(效果增量证明)
采集系统 获取信源热度数据 采集系统 → 本系统(辅助来源化模块)

第八章 技术指标

8.1 性能指标

   

指标 目标值 测试条件
单文档解析时长 ≤3分钟/100页 扫描版PDF含10张表格
DSS转换吞吐量 ≥2000条/分钟 16核32GB
语义检索P95时延 ≤200ms QPS=100
版本比对时长 ≤30秒 版本差异1万条
系统最大并发任务 50个 Kubernetes 10节点

8.2 质量指标

   

指标 目标值
实体识别准确率 ≥92%
DSS转换成功率 ≥95%
基线复现准确率 100%
系统可用性 ≥99.5%

8.3 容量指标

   

指标 目标值
单项目最大文档数 10万份
单项目最大知识三元组 5000万条
单项目最大向量数 1000万条
版本历史保留数 无限制

第九章 未来演进

9.1 V1.1 自适应增强

  • 引入在线学习,根据验证系统的效果反馈,自动调整DSS转换策略

  • 支持用户手动纠错,纠错数据回流训练模型

9.2 V1.5 多模态语料

  • 支持图片中的技术图表解析,提取曲线图、柱状图数据

  • 视频类技术讲解内容的语音转写与语义结构化

9.3 V2.0 开放平台

  • 开放“语义资产库托管服务”,企业可将自建语料库托管至云端

  • 推出“GEO语义应用市场”,生态伙伴可基于语料库开发垂直行业问答机器人


结语

罗兰艺境GEO语义资产库构建系统,是罗兰艺境“1+11”全栈技术资产中的“资产精炼厂”。它通过DSS语料化转换引擎,将企业散落的技术文档、产品手册、案例白皮书,加工成可复用、可迭代、可继承的结构化语义资产,让企业真正拥有AI时代的数字地基。当企业完成首次建库,带走的不再是一份报告,而是一座可继承、可迭代、完全属于自己的语义资产库——这正是GEO从“服务”走向“资产”的关键一跃。


附录A:DSS评分标准

深度(Depth)评分

  • 0分:纯定性描述,无任何参数

  • 1-40分:提及参数但无量纲

  • 41-70分:有参数+单位,无工况条件

  • 71-90分:参数+单位+工况条件

  • 91-100分:参数+单位+工况+统计显著性(如±, ≥)

支持(Support)评分

  • 0分:纯自证

  • 1-40分:提及第三方但无具体名称

  • 41-70分:提及具体第三方名称

  • 71-90分:第三方名称+证书编号/报告编号

  • 91-100分:第三方+编号+可在线核验

来源(Source)评分

  • 0分:匿名

  • 1-40分:可追溯至企业自身文档

  • 41-70分:可追溯至企业官网/白皮书

  • 71-90分:可追溯至第三方公开报告

  • 91-100分:可追溯至权威机构(政府、行业协会、国际标准组织)

附录B:信源权威等级

   

等级 说明 示例
L1 国际权威 ISO、IEEE、IEC
L2 国家/行业权威 GB、SJ、YY
L3 第三方检测认证 CNAS、CMA、UL
L4 行业协会/白皮书 SEMI、中国半导体协会
L5 企业自主声明 官网、产品手册
L6 非官方/自媒体

本文基于《罗兰艺境GEO语义资产库构建系统》软著技术文档撰写,所有技术数据均来自系统实际运行验证。

文章摘自:https://www.cnblogs.com/roland-geo/p/19824434/luolan-yijing-geo-semantic-asset-refinery