“Sample Is Feature: Beyond Item-Level, Toward Sample-Level Tokens for Unified Large Recommender Models” 论文笔记
美团精排 Scaling 的工作 SIF,目前挂在 Arxiv 26.04 上,提出了将历史序列 token […]
美团精排 Scaling 的工作 SIF,目前挂在 Arxiv 26.04 上,提出了将历史序列 token […]
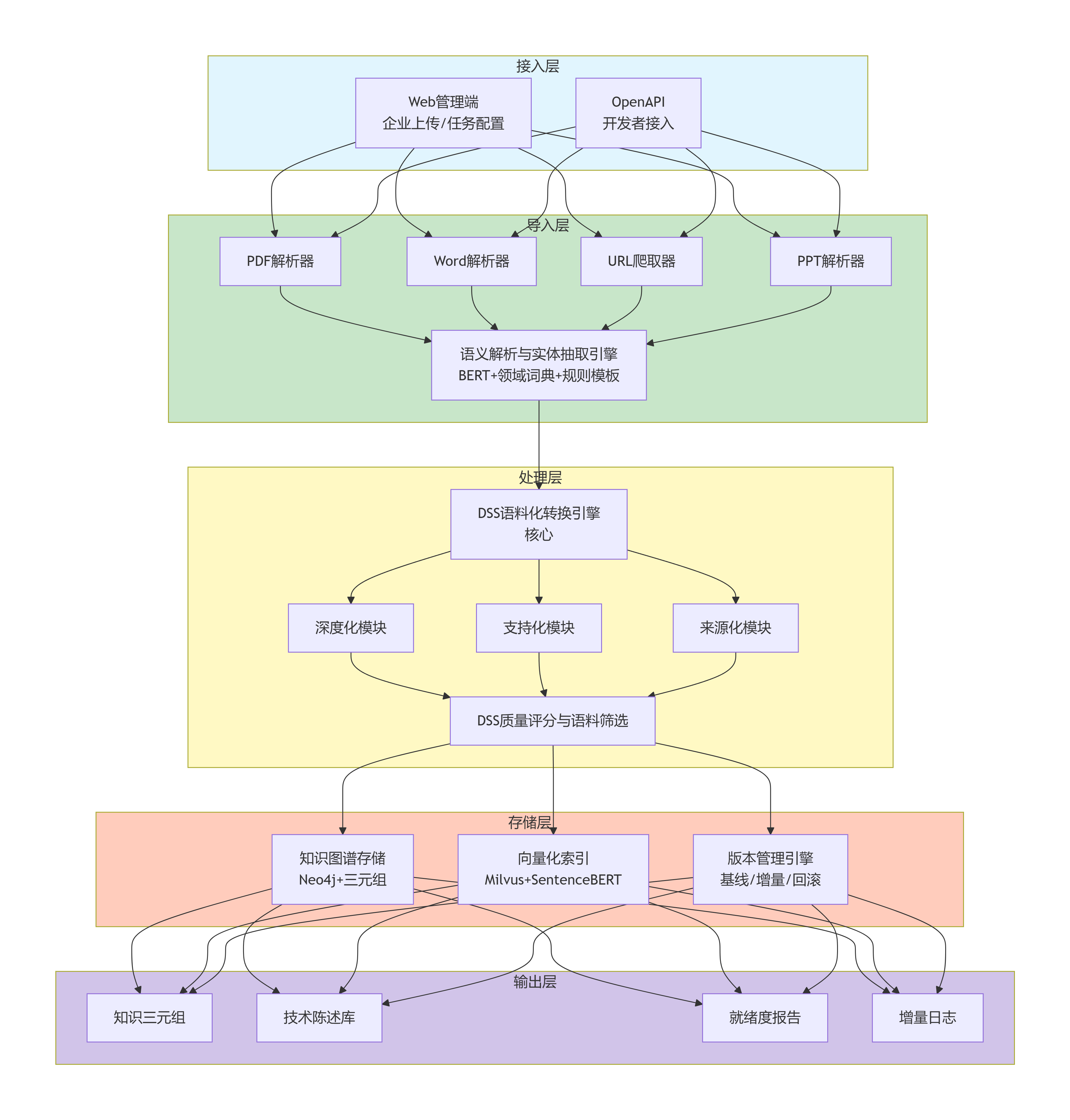
#1 AI开发者全栈训练场 综合评分:61 / 100 | 教育培训 独立开发者 效率瓶颈 AI开发 技能提升 […]
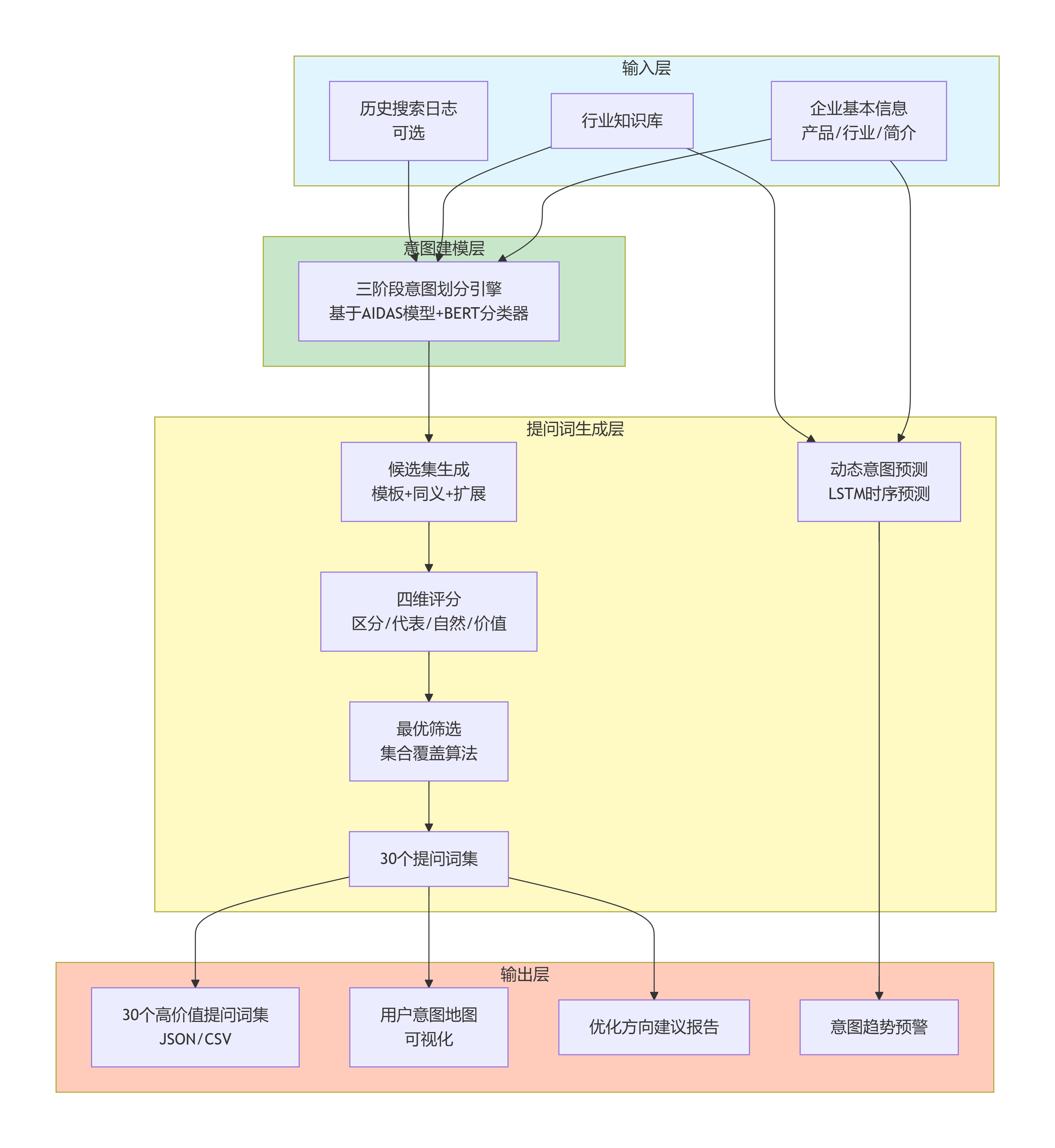
执行摘要 本案例深度剖析罗兰艺境为北京一家大型综合性人力资源服务商中京人力提供的标准版GEO优化全过程。中京人 […]
我是谁 一个在传统行业做了多年PM的人。过去两年,使用了很多 AI 工具,也落地过一些 AI 项目。调 pro […]
Claude Code 插件使用教程 Claude Code 的插件系统是将 Skills、Hooks、Age […]
AI大模型时代来了,程序员们纷纷入坑AI应用开发,可是苦于AI教程良莠不齐,往往花费了大量时间精力和金钱,却 […]
AI技术对媒体行业的重构呈现显著的双面性,其效率提升与职业价值挑战需辩证看待: 一、效率革命的真实图景 流程 […]
摘要:用”把schema塞进提示词、让LLM写文件”做Agent进度跟踪,我翻车了。本 […]
一:背景 1. 讲故事 前些天有位朋友微信找到我,说它的程序出现了内存暴涨,自己也没分析出啥,让我看下到底怎么 […]
08. 异步编程最佳实践与反模式:那些坑过无数人的写法 本章 GitHub 仓库:csharp-concurr […]
六狼博客 Copyright ©2020 . 6wolf.com
京ICP备14020293号-4
本网站内容均收集于互联网,如有问题请联系QQ:335211818
