
背景
微软智能体框架(Microsoft Agent Framework)进行全面深入的分析。该框架于2025年10月1日发布公共预览版,标志着微软在人工智能智能体技术领域的一次重大战略整合 。其核心使命在于解决人工智能领域长期存在的“研究”与“生产”之间的鸿沟,将以研究为驱动、具备动态多代理编排能力的AutoGen框架,与以企业级应用为基础、稳定可靠的Semantic Kernel框架进行深度融合 。微软智能体框架的定位是构建一个“开放的智能体网络(open agentic web)”的基石,推动企业AI从被动的“助手(assistants)”模式向主动的、能够自主执行复杂业务流程的“智能体(agents)”模式演进 。该框架的核心特点体现在其双模编排引擎、企业级的设计理念以及与Azure AI Foundry生态系统的无缝集成。它不仅支持由大语言模型(LLM)驱动的、充满创造性的非确定性智能体编排,也支持基于业务逻辑的、可预测的确定性工作流编排 。同时,框架内置了可观测性、持久性、安全与合规性等企业级功能,旨在为开发者提供一个从原型设计到规模化部署的、端到端的解决方案 。本报告将从其历史渊源、架构设计、核心特性、战略定位及行业应用等多个维度,对这一具有里程碑意义的框架进行详尽的剖析。
AutoGen与Semantic Kernel的融合
碎片化问题的根源
在智能体框架问世之前,微软的智能体生态主要由两大支柱构成。AutoGen是一个源自微软研究院的项目,它为构建动态的、基于对话的多智能体系统提供了强大的抽象,但在生产环境中部署和管理却面临挑战。另一方面,Semantic Kernel则是一个为企业级应用设计的SDK,它拥有稳健的连接器、插件系统和确定性编排能力,但缺乏AutoGen那种灵活、先进的多智能体协作模式 。这种分离迫使开发团队不得不在“实验创新”和“生产稳定”之间做出妥协 。
继承而非取代
微软智能体框架并非要取代这两个前辈,而是作为一个统一层,构建于二者之上,集两家之所长 。它巧妙地将AutoGen中用于多智能体模式的简洁抽象与Semantic Kernel中企业级的功能(如类型安全、遥测、基于线程的状态管理)相结合。这种融合为开发者提供了一个既能进行前沿探索,又能满足生产部署要求的统一平台。
为了帮助已经熟悉AutoGen或Semantic Kernel的开发者快速理解新框架的价值,下表对比了三者在设计哲学与核心功能上的异同。
|
特性维度 |
AutoGen |
Semantic Kernel |
微软智能体框架 |
|
主要焦点 |
研究与原型设计 |
生产级SDK |
统一的生产框架 |
|
核心优势 |
动态多智能体对话 |
企业级连接器与插件 |
融合两者优势并新增工作流 |
|
编排风格 |
LLM驱动(如群聊) |
确定性编排 |
LLM驱动与确定性兼备 |
|
企业级就绪 |
较低 |
高(遥测、可观测性) |
极高(持久性、审批流) |
|
状态管理 |
本地/临时 |
基于线程 |
持久化与自适应内存 |
开放智能体网络的两大支柱:MCP与A2A协议
微软推动“开放智能体网络”愿景的核心,在于其对开放标准的坚定支持。这种对开放性的拥抱,实际上是一种高明的平台战略。在一个新兴且碎片化的AI智能体领域,互操作性是最大的痛点 。微软通过主导和贡献MCP、A2A等开放协议,将自己定位为解决这一问题的领导者,从而在开源社区中赢得了声誉 。这会激励大量的第三方工具提供商(如Elasticsearch )和平台开发者采用这些协议,以便融入这个“开放网络”。随着生态系统的扩大,对一个能够安全、稳定、大规模地运行和管理这些多样化智能体的平台的需求也随之增长。而微软的Azure AI Foundry恰恰被设计为满足这一需求的终极商业化平台,它提供了开源方案难以比拟的企业级安全、治理和可观测性 。因此,协议层的“开放”最终将流量和需求引导至平台层的“商业闭环”,形成了一个强大的飞轮效应,这是一种经典的“拥抱、扩展、变现”的平台战略。
模型上下文协议(MCP)
MCP(Model Context Protocol)是为实现智能体与工具之间通信而设计的标准 。它允许智能体动态地发现并调用外部工具或数据服务,而无需编写定制化的“胶水代码” 。微软积极参与MCP指导委员会,并为其规范的制定做出了贡献,这体现了其构建开放生态的决心 。
智能体间协议(A2A)
A2A(Agent-to-Agent)协议则专注于解决智能体之间的协作问题,它将每个智能体视为一个独立的网络服务 。通过该协议,智能体可以暴露包含其元数据(以JSON格式)的“智能体卡片(Agent Cards)”,从而被其他智能体发现和调用。这使得即便运行在不同框架或环境中的智能体也能实现无缝协作 。
对OpenAPI的支持
除了新兴的MCP和A2A协议,该框架还原生支持广泛应用的OpenAPI标准,使得智能体能够轻松地与现有的海量REST API进行集成,极大地扩展了其能力边界 。
统一框架
编排的双重支柱:智能体与工作流
微软智能体框架提供两种截然不同但又相辅相成的执行模型:AI智能体编排和工作流编排。这种双模设计为开发者提供了极大的灵活性,能够根据业务问题的性质选择最合适的解决方案。
AI智能体编排:创造性的非确定性引擎
定义与适用场景
AI智能体编排是由大语言模型(LLM)驱动的,其核心在于处理那些本质上非结构化、需要即时规划、创造性推理和对话式交互的任务 。在这种模式下,完成任务所需的具体步骤事先是未知的,需要智能体在执行过程中动态探索和决策 。
核心组件与模式
一个基本的智能体执行循环包括:通过LLM处理用户输入、进行决策、调用工具(如本地的AIFunctions或远程的MCP服务)来执行动作,并最终生成响应 。框架内置了多种成熟的多智能体协作模式,这些模式大多继承自AutoGen并被进一步规范化 :
- 顺序模式(Sequential):适用于需要逐步求精的任务,如草稿撰写与修改。
- 并发模式(Concurrent):允许多个智能体并行工作,然后合并结果,提高效率。
- 群聊模式(Group Chat):模拟团队讨论,用于头脑风暴、辩论和多角度验证。
- 交接模式(Handoff):允许任务在不同专业能力的智能体之间动态流转或升级。
应用案例
此类编排模式非常适合研究助理(自动搜集、整理和总结资料)、个性化辅导(根据学生问题动态调用知识库)以及代码生成与调试(与开发环境交互)等场景 。
工作流编排:结构化的确定性引擎
定义与适用场景
与智能体编排的灵活性相对,工作流(Workflows)提供了一种确定性的、基于预定义规则的编排方式。它被设计用来处理复杂的、结构化的业务流程,其执行路径是明确定义的,从而提供了高度的可控性、可预测性和可审计性 。
核心概念与特性
工作流引擎基于图(Graph)的架构,其核心概念包括 :
- 执行器(Executors):工作流中的独立处理单元,可以是一个AI智能体,也可以是一段自定义的业务逻辑代码。
- 边(Edges):连接执行器的路径,定义了消息的流向,并可以包含条件逻辑以控制路由。
- 工作流(Workflows):由执行器和边构成的有向图,定义了整个业务流程。
工作流的关键特性包括:类型安全(确保数据在不同组件间正确传递)、检查点(Checkpointing)(支持长时运行任务的断点续传和恢复)以及为外部系统集成和**人在环路(Human-in-the-loop)**场景设计的内置模式 。
应用案例
工作流编排非常适合企业核心业务流程的自动化,例如客户引导流程、金融交易处理和供应链管理等,这些场景对流程的稳定性和可追溯性有极高要求 。
框架中包含确定性的工作流引擎,是微软为降低企业采纳智能体AI风险而做出的关键设计。对于习惯了传统业务流程自动化(BPA)和机器人流程自动化(RPA)的企业而言,这提供了一座完美的“桥梁”。这些企业,尤其是在金融、医疗等受严格监管的行业,对纯LLM驱动的智能体所固有的不确定性(即“黑箱”特性)抱有极大的疑虑,这是其采纳的主要障碍 。工作流引擎的设计,如执行器、边和图的概念,完美地映射了他们熟悉的流程图和决策门模型 。更重要的是,一个强大的、非确定性的“AI智能体”可以被封装成工作流中的一个“执行器”节点 。这意味着企业可以设计一个包含10个步骤的客户 onboarding 流程,其中9个步骤是传统的、确定性的逻辑(如“查询CRM”、“发送邮件”),而仅在第3步使用一个“AI智能体来总结申请材料”。这种混合模式,将生成式AI的强大能力置于一个可预测、可治理和可审计的结构之内,极大地降低了采纳门槛,实现了智能体技术的渐进式、安全引入。
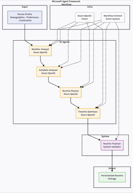
工作流示例
为企业级应用而生:生产就绪的能力
微软智能体框架与纯粹的实验性工具最根本的区别在于其“企业级就绪(Enterprise-Grade)”的设计理念。框架从一开始就内置了一系列旨在满足大规模、关键任务部署需求的功能。这些功能共同构成了一个“信任层”,直接解决了企业在采纳AI时最关心的非技术性障碍:安全性、合规性和透明度。
在AI采纳的道路上,技术本身往往不是最大的阻碍。行业报告反复指出,信任、安全和治理问题才是企业高管们最担忧的 。许多开源或研究性框架在这些方面存在天然的短板 。微软则系统性地构建了一套功能,精准地回应了这些担忧。例如,对于“AI失控”的恐惧,框架提供了任务遵从性和人在环路审批机制 ;针对安全漏洞,有提示词护盾和在Azure AI Foundry中运行的安全环境 ;为了满足数据隐私与合规要求(如GDPR),内置了个人身份信息(PII)检测功能 ;为了解决“黑箱”问题,通过OpenTelemetry提供了深入的可观测性 ;而对于可靠性的担忧,则有长时运行持久性和检查点机制 。这一整套的“信任层”功能,为企业的首席信息官(CIO)和首席安全官(CSO)提供了采纳智能体AI所需的信心和控制手段,是微软强大的竞争优势。
可观测性与治理
- 内置遥测:框架深度集成了可观测性,并向OpenTelemetry标准贡献代码,以规范化智能体系统的追踪和遥测 。这使得开发和运维团队能够深入洞察智能体工作流的每一步、每一次工具调用和协作细节,对于调试、优化和合规审计至关重要 。
- 人在环路:开发者可以为敏感的工具或操作设置“需要人工批准”的标记。当智能体试图执行这些操作时,框架会自动暂停,并发出一个待审批请求。只有在获得人类批准后,流程才会继续,这确保了对关键业务操作的严格治理 。
- 负责任的AI:框架内置了一系列负责任AI(Responsible AI)功能,旨在构建可信赖的智能体系统 :
- 任务遵从性(Task Adherence):帮助智能体专注于其被分配的目标,避免行为偏离。
- 提示词护盾(Prompt Shields):保护系统免受提示词注入等恶意攻击。
- PII检测(PII Detection):自动识别和处理对话或文档中可能出现的个人身份信息,以满足数据隐私法规要求。
持久性与可扩展性
- 长时运行持久性:框架具备管理长时运行任务的能力。通过检查点机制,智能体线程和工作流可以在中断后暂停、恢复,并从故障中恢复状态 。内置的重试和错误处理逻辑确保了大规模长时间运行流程的可靠性。
- 可插拔内存与连接器:框架采用模块化设计,极具扩展性。开发者可以根据需求选择不同的内存模块(如Redis, Pinecone, Qdrant, Elasticsearch, Postgres等)来存储对话历史和上下文 。同时,它继承了Semantic Kernel丰富的连接器生态,能够与Microsoft Graph、Fabric、SharePoint、Oracle等众多企业系统无缝对接 。
安全与部署
- 安全的云托管:智能体被设计为在Azure AI Foundry上原生运行。Azure AI Foundry提供了企业级的安全控制,包括虚拟网络(VNet)集成、基于角色的访问控制(RBAC)以及私有数据处理能力,确保智能体在受保护的环境中运行 。
- CI/CD集成:框架与GitHub Actions和Azure DevOps等主流CI/CD工具链深度集成。遥测数据可以自动流入Azure Monitor和Application Insights,支持企业级的部署、监控和根本原因分析 。
声明式智能体定义:智能体的核心行为和配置可以通过声明式文件来定义。这使得智能体的定义可以像代码一样被纳入版本控制系统,遵循DevOps的最佳实践,提高了协作效率和部署的一致性 。
实践集成OpenAI接口
Microsoft Agent Framework 示例
依赖
dotnet add package Microsoft.Agents.AI.OpenAI –prerelease
代码
using Microsoft.Agents.AI;
using OpenAI;
using System.ClientModel;
var apiKeyString = Environment.GetEnvironmentVariable(“OPENAPI_KEY”);
if (string.IsNullOrWhiteSpace(apiKeyString)) {
throw new InvalidOperationException(
“OPENAPI_KEY 环境变量未设置或为空。请设置有效的 API Key”);
}
var apiKeyCredential = new ApiKeyCredential(apiKeyString);
var clientOption = new OpenAIClientOptions();
clientOption.Endpoint = new Uri(“https://api.siliconflow.cn/v1″);
OpenAIClient client = new OpenAIClient(apiKeyCredential, clientOption);
var chatCompletionClient = client.GetChatClient(“deepseek-ai/DeepSeek-V3”);
AIAgent agent = chatCompletionClient.CreateAIAgent(
instructions: “You are good at software development.”, name: “Mac”);
Console.WriteLine(
await agent.RunAsync(“请告诉我什么编程语言开发的程序最高效?”));
输出
回答比较中肯
战略定位与生态系统集成
微软智能体框架不仅是一个技术产品,更是微软庞大云与AI战略中的一个关键枢纽。它的设计初衷就是为了连接并驱动微软生态系统中的多个核心服务,形成强大的协同效应。从战略层面看,这个开源框架扮演着一个“特洛伊木马”的角色,其目的是为了促进更深层次的Azure服务消费。
一个用该框架构建的智能体本身是强大的,但其价值在孤立状态下是有限的。为了使其发挥最大效用,开发者自然会沿着微软铺设的路径前进:首先,需要连接到数据,最便捷的方式是通过Microsoft Graph和Microsoft Fabric ;其次,为了安全、规模化地运行,最佳选择是部署到Azure AI Foundry ;接着,为了管理智能体的身份和访问权限,需要使用Microsoft Entra ID ;然后,为了在生产环境中监控其性能,遥测数据会被导入Azure Monitor ;最后,为了将智能体交付给终端用户,可以通过Microsoft 365 Copilot或Teams进行发布 。每一步都将开发者更深地融入Azure的付费服务生态。因此,这个免费的开源框架成为了一个引力中心,通过解决开发者的核心问题,巧妙地带动了一系列高价值云服务的消费,为微软的云平台构建了坚固的竞争壁垒。
Azure AI Foundry的引擎
智能体框架是构建应用程序的开源引擎,而Azure AI Foundry则是这些应用程序的商业级部署和管理平台 。这种分工为开发者提供了“本地原型,云端规模化”的无缝体验 。开发者可以在本地使用框架进行快速迭代和测试,一旦成熟,便可将其部署到Azure AI Foundry上,自动获得前面章节讨论的企业级安全性、可扩展性和可观测性能力 。
驱动下一代Copilot与定制智能体
- 与M365 Copilot的关系:必须明确,M365 Copilot是面向终端用户的“AI用户界面” 。而智能体框架、M365 Agents SDK以及Copilot Studio等工具,则是开发者用来构建、扩展和集成定制化智能体到M365 Copilot中的“后台工具集” 。开发者可以使用这些工具打造能够满足特定业务需求的智能体,并通过Copilot将其能力交付给企业员工。
- 连接企业数据:智能体的智能程度很大程度上取决于其所能获取的数据质量。框架通过与Microsoft Graph和Microsoft Fabric的深度集成,使智能体能够访问和理解企业内部的特定数据,包括邮件、文档、日历、业务数据库等 。这种“数据接地”是构建真正有用的企业级智能体的关键。
培育开发者生态
- 多语言支持:为了覆盖最广泛的开发者群体,框架同时支持Python和.NET 。Python是AI和数据科学领域的首选语言,而.NET则在企业级应用开发中拥有深厚的根基。
- 优化开发者体验:微软投入了大量资源来降低开发者构建智能体的门槛和心智负担。这包括为Visual Studio Code提供的AI Toolkit扩展、集中的开发者UI(DevUI)等,旨在减少开发者在不同工具间的“上下文切换” 。此外,微软还提供了丰富的学习资源,例如面向初学者的GitHub教程库,以帮助开发者快速上手 。
实际应用与行业采纳
理论的先进性最终需要通过实践来检验。微软智能体框架自发布以来,已迅速被多个行业的领先企业采纳,用于解决真实的业务挑战。这些早期案例不仅验证了框架的能力,也为其他企业提供了宝贵的参考。
微软在宣传初期,特意将KPMG(审计)和Commerzbank(银行)等处于高度监管和复杂环境中的企业作为标杆客户,这是一种精心设计的市场营销策略。其目的在于主动打破外界对于AI智能体“不可靠”或“只是玩具”的刻板印象,从一开始就树立其企业级就绪的强大市场信心。企业采纳智能体AI的最大顾虑是风险,包括错误、幻觉、安全漏洞和合规问题 。通过展示全球顶级审计公司和大型银行的成功案例,微软传递了一个强有力的信号:这些对安全性、准确性和合规性要求最严苛的行业都能信赖该框架,那么它对于其他大多数企业而言,也同样是安全可靠的。KPMG高管的证言中特别强调了框架的“治理和可观测性” ,这正是为了向市场证明,该框架足以应对最关键的业务运营。这是一种利用行业权威进行社会证明的策略,旨在为潜在客户的购买决策扫清障碍。
识别合适的应用场景
- 智能体 vs. 工作流的选择:企业在应用时,首先需要根据任务性质做出选择。对于非结构化、需要探索和对话式交互的任务(如“帮我分析这份市场报告”),应选择AI智能体编排模式。而对于有明确步骤、基于规则的、可预测的流程(如“处理发票”),则应选择确定性的工作流编排模式 。
- 常见设计模式:开发者可以利用框架实现多种成熟的智能体设计模式,以构建更强大的解决方案,例如:工具使用(Tool Use)、反思(Reflection)、规划(Planning)以及多智能体协作(Multi-Agent)等 。
跨行业应用场景
该框架的应用场景非常广泛,覆盖了多个垂直行业 :
- 金融与合规:自动化审计测试流程,构建能够自我检查和修正的合规监控智能体 。
- IT支持:实现对IT问题的实时诊断、排查和自主修复 。
- 客户服务:打造更智能的客户服务智能体,它们不仅能对话,还能直接执行任务,如修改订单、处理退款等 。
- 市场营销:构建市场研究助理,自动搜集和分析竞品信息;或开发内容适配智能体,自动将营销材料本地化和渠道化 。
- 零售与制造:通过学习智能体进行库存规划和预测性维护,通过目标导向智能体实现动态定价策略 。
早期采纳企业案例
以下是一些早期企业合作伙伴的具体实践,它们为框架的价值提供了有力证明:
- KPMG(毕马威):正在构建名为“Clara AI”的多智能体系统,用于自动化审计测试和文档生成。KPMG选择该框架的关键原因在于其强大的治理和可观测性功能,这对于在受严格监管的审计行业中成功部署AI至关重要 。
- Sitecore:利用该框架的灵活性,同时构建非确定性的智能体编排和可靠的确定性智能体。他们特别强调了框架提供的企业级可观测性,确保了系统的强大、安全和可度量 。
- TCS(塔塔咨询服务):正在基于该框架建立一个专门的多智能体业务实践,为金融、IT运营和零售等领域的客户提供创新的智能体解决方案 。
- Commerzbank(德国商业银行):正在试用该框架,以支持由虚拟形象驱动的客户服务,旨在提供更自然、便捷且合规的客户互动体验 。
分析与展望
微软智能体框架是微软在AI时代下的一项关键战略布局。它通过统一内部技术栈、拥抱开放标准和深度集成云生态,为企业构建和部署下一代自主AI应用提供了坚实的基础。
核心优势总结
- 统一的愿景:通过融合AutoGen和Semantic Kernel,成功弥合了AI研究与企业生产之间的鸿沟,为开发者提供了统一且强大的工具集 。
- 企业级就绪:内置的安全性、治理、可观测性和持久性等一系列功能,直接解决了企业在采纳AI时最主要的顾虑,显著降低了部署门槛 。
- 架构的灵活性:独特的“智能体+工作流”双模编排引擎,使其能够灵活应对从高度非结构化到高度结构化的各类业务问题 。
- 生态系统集成:与Azure和Microsoft 365生态系统的深度绑定,创造了1+1>2的协同效应,为智能体提供了丰富的数据源和强大的运行环境 。
潜在挑战与考量
- 数据成熟度的前提:框架的效能高度依赖于企业拥有一个健壮、治理良好的数据基础。正如ARC咨询集团所指出的,企业在投入智能体AI之前,必须优先完成其数据架构的现代化 。
- 开发者技能缺口:构建、管理和调试复杂的多智能体系统需要一套全新的技能组合,包括智能体设计模式、高级提示工程等,目前市场上相关人才相对稀缺。
- 历史名称的混淆:原始“Microsoft Agent”留下的负面印象可能会在市场初期造成一定的困惑和怀疑,需要微软通过持续的市场教育来克服。
- 平台锁定的风险:尽管框架基于开放协议,但其全部潜力只有在微软生态系统内才能完全释放。这意味着企业在享受其便利性的同时,也需要战略性地管理潜在的供应商锁定风险 。
采纳建议
- 采取务实的、分阶段的方法:避免“大爆炸”式的全面铺开。建议从定义清晰、价值显著的用例入手,逐步构建内部专业知识并验证投资回报 。
- 优先夯实数据基础:在大量投资智能体技术之前,确保企业数据是干净、可访问且经过良好上下文处理的 。
- 拥抱混合编排模型:善于利用确定性的工作流来封装和控制非确定性的AI智能体。这种模式可以降低核心业务流程的风险,并提高系统的整体可预测性。
- 投资于开发者培训:企业应主动提升开发团队的技能,组织关于智能体设计模式、框架特性和相关工具的培训 。
未来轨迹:开放的智能体网络
最后,微软智能体框架的发布不仅仅是推出一个新产品,更是其推动“开放智能体网络”宏大愿景的关键一步。在这个愿景中,无数专业的AI智能体将能够跨越平台界限,协同工作,以机器的速度自动化处理人类社会中最复杂的流程 。微软智能体框架,正被定位为构建这一新兴范式的基础设施。
今天先到这儿,希望对AI,云原生,技术领导力, 企业管理,系统架构设计与评估,团队管理, 项目管理, 产品管理,信息安全,团队建设 有参考作用 , 您可能感兴趣的文章:
微服务架构设计
视频直播平台的系统架构演化
微服务与Docker介绍
Docker与CI持续集成/CD
互联网电商购物车架构演变案例
互联网业务场景下消息队列架构
互联网高效研发团队管理演进之一
消息系统架构设计演进
互联网电商搜索架构演化之一
企业信息化与软件工程的迷思
企业项目化管理介绍
软件项目成功之要素
人际沟通风格介绍一
精益IT组织与分享式领导
学习型组织与企业
企业创新文化与等级观念
组织目标与个人目标
初创公司人才招聘与管理
人才公司环境与企业文化
企业文化、团队文化与知识共享
高效能的团队建设
项目管理沟通计划
构建高效的研发与自动化运维
某大型电商云平台实践
互联网数据库架构设计思路
IT基础架构规划方案一(网络系统规划)
餐饮行业解决方案之客户分析流程
餐饮行业解决方案之采购战略制定与实施流程
餐饮行业解决方案之业务设计流程
供应链需求调研CheckList
企业应用之性能实时度量系统演变
如有想了解更多软件设计与架构, 系统IT,企业信息化, 团队管理 资讯,请关注我的微信订阅号:
作者:Petter Liu
出处:http://www.cnblogs.com/wintersun/
本文版权归作者和博客园共有,欢迎转载,但未经作者同意必须保留此段声明,且在文章页面明显位置给出原文连接,否则保留追究法律责任的权利。 该文章也同时发布在我的独立博客中-Petter Liu Blog。









