SMB(Server Message Block)协议实现对远程 Windows 共享服务器或 Samba 服务的文件读取


1. 概述

作者:古渡蓝按

个人微信公众号:微信公众号(深入浅出谈java)
感觉本篇对你有帮助可以关注一下,会不定期更新知识和面试资料、技巧!!!

本技术文档旨在说明如何通过 SMB(Server Message Block)协议 实现对远程 Windows 共享服务器或 Samba 服务的文件读取、写入与目录遍历操作。适用于 Java 应用程序在企业内网环境中安全、高效地访问远程共享资源。

主要应用场景包括:

  • 自动化从 Jenkins 构建服务器拉取构建产物;
  • 定期同步业务系统生成的配置/数据文件;
  • 批量处理远程共享目录中的特定类型文件(如 .hex.csv 等)。

1.1技术选型

组件 说明
协议 SMBv2 / SMBv3(推荐,安全性更高)
Java 库 jcifs-ng(JCIFS 的活跃维护分支,支持现代 SMB 协议)
认证方式 NTLM(Windows 域或本地账户)
开发语言 Java 8+

1.2前提条件

前提条件(必须满足)

在目标服务器 173.16.1.152 上:

  1. 已共享 D:\jenkins 文件夹(这里改成你需要访问的共享目录
    • 共享名建议为 jenkins → 访问路径:\\173.16.1.152\jenkins目录名称改成自己相应即可
  2. 你有一个有写权限的 Windows 账户(如 admin / deploy
  3. 防火墙允许 445 端口(默认 SMB 端口)
  4. “密码保护的共享”已关闭(或你知道正确凭据)

测试:在 winds 服务器上按 Win+R,输入
\\173.16.1.152\jenkins
看是否能打开并写入文件。

2、代码实现

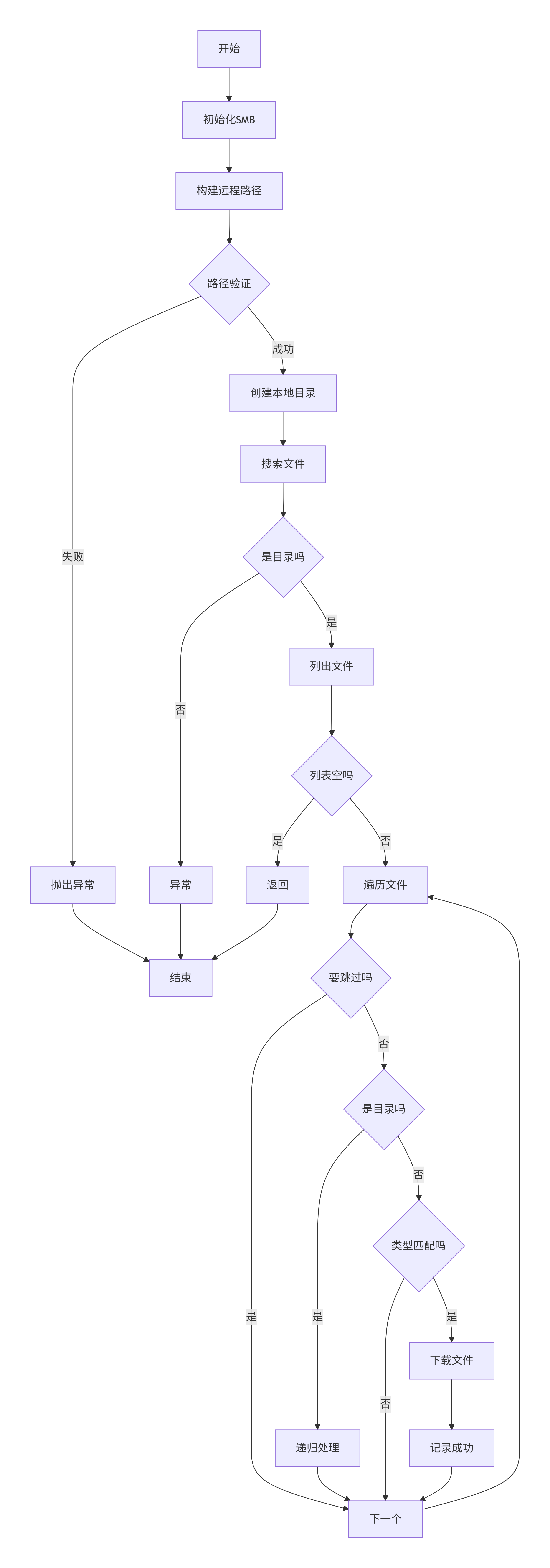
代码执行流程示意图:

2.1、添加依赖

<dependency>
    <groupId>eu.agno3.jcifs</groupId>
    <artifactId>jcifs-ng</artifactId>
    <version>2.1.9</version> <!-- 请使用最新稳定版 -->
</dependency>

2.2 提供接口核心代码

这部分主要是提供接口,和有些参数校验

@ApiOperation("只下载目录下的 .hex 文件并下载")
    @PostMapping("/getJenkinsHexData")
    public R<String> downloadSmbHexFiles(@RequestBody SmbDownloadRequestVo request) {

        // 1. 路径安全检查(防止路径遍历)
        if (request.getLocalBaseDir() != null &&
                (request.getLocalBaseDir().contains("..") ||
                        request.getLocalBaseDir().contains("/"))) {
            throw new UserException("无效的本地基础目录路径");
        }

//        // 2. 从环境变量获取密码(生产环境必须)
//        String safePassword = System.getenv("SMB_PASSWORD");
//        if (safePassword == null) {
//            throw new UserException("未设置SMB_PASSWORD环境变量");
//        }

        // 3. 验证请求参数
        if (request.getSmbHost() == null || request.getShareName() == null ||
                request.getUsername() == null) {
            throw new UserException("缺少必需参数:smbHost、shareName、username");
        }

        try {
            // 4. 使用安全密码执行下载
            WindowsDownloaderHexFile.downloadHexFiles(
                    request.getSmbHost(),
                    request.getShareName(),
                    request.getRemotePath(),
                    request.getUsername(),
                    request.getPassword(),
                    request.getLocalBaseDir(),
                    true,
                    request.getFileExtension()
            );
            return R.ok("文件下载成功");
        } catch (Exception e) {
            return R.fail("文件下载失败");
        }

    }

2.3逻辑实现核心代码

具体代码

@Service
@Slf4j
public class WindowsDownloaderHexFile {


    /**
     * 从指定的 SMB 远程路径递归查找并下载所有 .hex 文件到本地目录。
     *
     * @param smbHost           SMB 服务器地址 (e.g., "172.16.1.85")
     * @param shareName         SMB 共享名 (e.g., "jenkins")
     * @param remoteBasePath    需要开始搜索的远程基础路径 (相对于共享根目录)。支持多级,使用 \ 或 / 分隔。 (e.g., "1/8-位号文件/图号导入文件")
     *                          如果路径是目录,建议以分隔符结尾或确保它是目录。
     * @param username          用户名 (e.g., "administrator")
     * @param password          密码 (e.g., "Jn300880")
     * @param localDownloadDir  本地下载目录,找到的 .hex 文件将被下载到这里,并保持相对结构。(e.g., "D:\\DownloadedHexFiles")
     * @param preserveStructure 是否在本地保持远程的目录结构。true: 保持结构;false: 所有文件下载到 localDownloadDir 根目录下。
     * @param fileType   文件类型,指定只下载以该后缀的文件。
     * @throws RuntimeException 如果发生 IO、SMB 或其他错误
     */
    public static void downloadHexFiles(
            String smbHost,
            String shareName,
            String remoteBasePath,
            String username,
            String password,
            String localDownloadDir,
            boolean preserveStructure,
            String fileType) {

        CIFSContext context = null;
        try {
            // 1. 初始化 SMB 上下文和认证
            context = SingletonContext.getInstance().withCredentials(new NtlmPasswordAuthenticator(null, username, password));

            // 2. 构建基础 SMB URL
            String baseSmbUrl = "smb://" + smbHost + "/" + shareName + "/";

            // 3. 处理 remoteBasePath,确保格式正确并构建目标 SmbFile
            // 移除路径开头和结尾的多余分隔符
            remoteBasePath = remoteBasePath.replaceAll("^[\\\\/]+|[\\\\/]+$", "");
            String targetSmbUrl = baseSmbUrl + (remoteBasePath.isEmpty() ? "" : remoteBasePath.replace("\\", "/") + "/");

            SmbFile targetRemoteDir = new SmbFile(targetSmbUrl, context);

            // 4. 检查远程基础路径是否存在且为目录
            if (!targetRemoteDir.exists()) {
                throw new RuntimeException("远程路径不存在: " + targetSmbUrl);
            }
            if (!targetRemoteDir.isDirectory()) {
                throw new RuntimeException("远程路径不是目录: " + targetSmbUrl);
            }
            Path localBasePath = Paths.get(localDownloadDir);
            System.out.println("尝试创建目录: " + localBasePath.toAbsolutePath());
            try {
                Files.createDirectories(localBasePath);
                System.out.println("目录创建成功");
            } catch (Exception e) {
                e.printStackTrace();
            }

            // 6. 开始递归查找和下载
            findAndDownloadHexFiles(targetRemoteDir, localBasePath, context, preserveStructure, targetRemoteDir.getCanonicalPath(),fileType);

        } catch (Exception e) {
            throw new RuntimeException("初始化 SMB 连接或准备下载时出错", e);
        }
    }

    /**
     * 递归查找 .hex 文件并下载的核心方法。
     *
     * @param currentRemoteDir 当前正在处理的远程目录 SmbFile。
     * @param localBasePath    本地下载的基础目录 Path。
     * @param context          SMB 上下文。
     * @param preserveStructure 是否保持目录结构。
     * @param rootRemotePath   搜索的根远程路径,用于计算相对路径。
     * @param fileType   文件类型,指定只下载以该后缀的文件。
     * @throws IOException  如果发生 IO 错误。
     * @throws SmbException 如果发生 SMB 错误。
     */
    private static void findAndDownloadHexFiles(
            SmbFile currentRemoteDir,
            Path localBasePath,
            CIFSContext context,
            boolean preserveStructure,
            String rootRemotePath,
            String fileType) throws IOException {
        log.info("进入递归方法开始查询!!!");

        // --- 确保目录 URL 以 '/' 结尾,这是 listFiles 的关键 ---
        String dirUrl = currentRemoteDir.getURL().toString();
        SmbFile dirToList = currentRemoteDir;
        if (!dirUrl.endsWith("/")) {
            dirToList = new SmbFile(dirUrl + "/", context);
        }
        // -------------------------------------------------------------

        SmbFile[] children;
        try {
            children = dirToList.listFiles(); // 列出子项
            System.out.println("列出目录内容: " + dirToList.getCanonicalPath());
        } catch (SmbException e) {
            System.err.println(" SmbException while listing children of: " + dirToList.getCanonicalPath() + " - " + e.getMessage());
            // 可以选择跳过此目录或抛出异常
            // 这里选择打印错误并跳过
            System.err.println(" -> 跳过此目录。");
            return;
        }

        if (children != null) {
            for (SmbFile child : children) {
                String childName = child.getName();
                // 过滤掉 . 和 ..
                if (".".equals(childName) || "..".equals(childName)) {
                    continue;
                }

                if (child.isDirectory()) {
                    // 递归进入子目录
                    findAndDownloadHexFiles(child, localBasePath, context, preserveStructure, rootRemotePath,fileType);
                } else if (child.isFile() && childName.toLowerCase().endsWith(fileType)) {
                    // 找到 .hex 文件,准备下载
                    System.out.println(" 找到 .hex 文件: " + child.getCanonicalPath());

                    // 计算本地文件路径
                    Path localFilePath;
                    if (preserveStructure) {
                        // 计算相对于搜索根目录的路径
                        String relativePath = child.getCanonicalPath().substring(rootRemotePath.length());
                        // 清理路径分隔符 (确保使用本地分隔符)
                        relativePath = relativePath.replace('/', File.separatorChar).replace('\\', File.separatorChar);
                        localFilePath = localBasePath.resolve(relativePath);
                    } else {
                        // 直接放在基础目录下
                        localFilePath = localBasePath.resolve(childName);
                    }

                    // 确保本地文件的父目录存在
                    Path parentDir = localFilePath.getParent();
                    if (parentDir != null) {
                        Files.createDirectories(parentDir);
                    }

                    // 下载文件
                    System.out.println(" 下载到: " + localFilePath);
                    try (InputStream in = child.getInputStream();
                         OutputStream out = new BufferedOutputStream(new FileOutputStream(localFilePath.toFile()))) {

                        byte[] buffer = new byte[8192];
                        int bytesRead;
                        while ((bytesRead = in.read(buffer)) != -1) {
                            out.write(buffer, 0, bytesRead);
                        }
                        System.out.println(" 下载完成: " + childName);

                    } catch (IOException e) {
                        System.err.println(" 下载文件失败: " + child.getCanonicalPath() + " - " + e.getMessage());
                        // 可以选择继续下载其他文件或抛出异常
                        // 这里选择打印错误并继续
                        System.err.println(" -> 继续下载其他文件。");
                    }
                }
            }
        } else {
            System.out.println("️  目录 " + dirToList.getCanonicalPath() + " 列表为空或无法访问。");
        }
    }
}

3、关键代码逻辑深度解析

3.1. 路径标准化处理(核心防错点)

remoteBasePath = remoteBasePath.replaceAll("^[\\\\/]+|[\\\\/]+$", "");
String targetSmbUrl = baseSmbUrl + (remoteBasePath.isEmpty() ? "" : remoteBasePath.replace("\\", "/") + "/");
  • 为什么必须:SMB 协议要求目录路径必须以 / 结尾,否则 listFiles() 会返回 SmbException: The system cannot find the file specified

  • 陷阱规避:处理了 Windows 路径分隔符(\)与 URL 标准分隔符(/)的混合问题

3.2. 递归遍历的防御性设计

if (!dirUrl.endsWith("/")) {
    dirToList = new SmbFile(dirUrl + "/", context);
}
  • 关键作用:确保每次遍历的目录 URL 都以 / 结尾,避免因路径格式错误导致的遍历中断

  • 错误案例:当远程路径为 smb://host/share/dir(缺少结尾/)时,listFiles() 会失败

3.3. 目录结构保持的精准实现

String relativePath = child.getCanonicalPath().substring(rootRemotePath.length());
relativePath = relativePath.replace('/', File.separatorChar);
localFilePath = localBasePath.resolve(relativePath);
  • 逻辑核心:通过 substring 精确截取相对路径(从根路径开始的后缀)

  • 平台适配replace('/', File.separatorChar) 确保在 Windows/Linux 系统都能正确生成本地路径

3.4. 文件过滤的精准匹配

childName.toLowerCase().endsWith(fileType)
  • 设计优势:大小写不敏感匹配(.HEX/.Hex/.hex 均被识别)

  • 安全边界:避免正则表达式导致的性能问题(endsWith 是 O(1) 操作)

3.5. 错误隔离机制(企业级健壮性)

try {
    // 下载文件
} catch (IOException e) {
    System.err.println(" 下载失败: " + child.getCanonicalPath() + " - " + e.getMessage());
    System.err.println(" -> 继续下载其他文件。");
}
  • 关键价值:单个文件下载失败(如文件被锁定)不会导致整个目录遍历中断

  • 对比:若未做此隔离,一个文件失败将导致整个任务失败

3.6. 资源安全释放

try (InputStream in = child.getInputStream();
     OutputStream out = new BufferedOutputStream(...)) {
    // 传输数据
}
  • Java 7 try-with-resources:确保 InputStreamOutputStream 在作用域结束时自动关闭
  • 避免泄漏:防止因未关闭流导致的文件句柄耗尽

3.7 代码设计决策总结

代码段 设计决策 为什么重要
`replaceAll(“[1]+ [\/]+$”, “”)` 路径两端标准化
dirUrl.endsWith("/") 检查 目录 URL 标准化 确保 listFiles() 能正确识别目录
child.getCanonicalPath().substring() 精确计算相对路径 保持原始目录结构不丢失
toLowerCase().endsWith() 文件类型匹配 处理大小写不敏感的文件名
try-with-resources 流资源自动关闭 防止文件句柄泄漏
独立文件异常捕获 错误隔离 保证单个文件失败不影响整体任务

核心工程哲学:在 SMB 传输中,路径格式错误隔离是决定系统是否能稳定运行的两个关键因素。本实现通过精准处理路径和设计错误隔离机制,确保在工业环境中(如测试设备频繁生成文件)也能可靠运行。

4. 异常处理与最佳实践

4.1 常见异常

异常类型 可能原因 解决方案
jcifs.smb.SmbAuthExceptionunknown user name or bad password 用户名/密码错误,或无权限 检查账户权限,确认共享设置
jcifs.smb.SmbException: Access is denied 账户有登录权限但无文件访问权限 联系管理员授予“读取”或“完全控制”权限
SmbException: The system cannot find the file specified 1、目录 URL 未以 / 结尾;
2、这个目录在远程并不存在
确保 listFiles() 前 URL 以 / 结尾
UnknownHostException 主机名无法解析 检查 IP 或 DNS 配置
ConnectException 网络不通或防火墙阻断 确认 445/TCP 端口开放
The filename, directory name, or volume label syntax is incorrect 提供的文件或目录名称不符合语法要求(包含非法字符)。如 `< > : “ ? * `)、URL 编码问题。

4.2 安全建议

  • 禁止硬编码密码:使用配置中心、环境变量或密钥管理服务;
  • 最小权限原则:SMB 账户仅授予必要读写权限;
  • 启用 SMB 签名(如需):在 jcifs-ng 中可通过 withProperties() 配置;
  • 避免使用 SMBv1jcifs-ng 默认禁用 SMBv1,符合安全规范。

4.3 性能优化

  • 使用缓冲流(BufferedInputStream)提升大文件传输效率;
  • 对大量小文件,考虑压缩后传输再解压;
  • 控制并发连接数,避免对 SMB 服务器造成压力。
  1. \/ ↩︎